ICEPi institui Fluxograma de Tramitação Prioritária dos Protocolos de Pesquisas relacionadas ao Covid-19
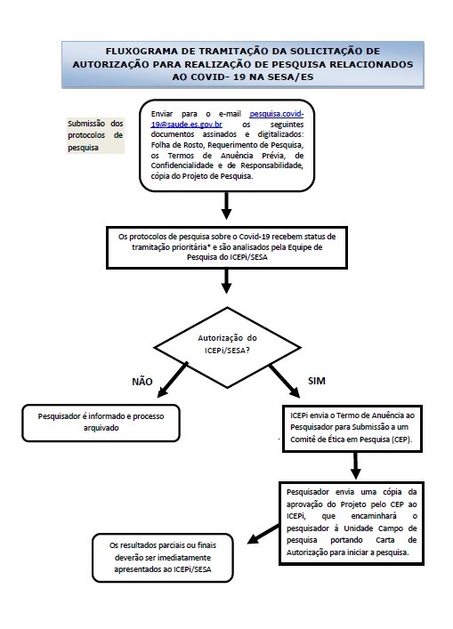
O Instituto Capixaba de Ensino, Pesquisa e Inovação em Saúde (ICEPi) publicou, nessa quarta-feira (22), com efeitos retroativos ao dia 01 de abril de 2020, a Portaria 006-R, que institui o Fluxograma de Tramitação Prioritária dos Protocolos de Pesquisas relacionadas a Covid-19. Esse fluxo simplificado dará celeridade ao processo de pesquisa visando produção do conhecimento aplicado à solução de problemas relevantes para o SUS.
A portaria vale durante todo o tempo em que estiver em vigor o estado de calamidade pública no Espírito Santo em função da pandemia do novo Coronavírus.
De acordo com Kátia Oliveira Pereira Bastos, da Comissão de Análise de Pesquisas da Secretaria da Saúde (Sesa), a portaria é voltada para pesquisadores com projetos específicos para pesquisas sobre Covid-19. Dessa forma, o pesquisador envia a solicitação de pesquisa ao Instituto, que irá avaliar a proposta e dará anuência prévia para que o projeto siga para ser submetido a um comitê de ética e pesquisa.
“Publicamos esta portaria para dar agilidade à tramitação dos projetos de pesquisa relacionados ao Covid-19. O ICEPi é o local institucional para centralizar e consolidar as informações, analisar a pertinência, a relevância dos projetos de pesquisas desenvolvidos no âmbito da Secretaria da Saúde (Sesa). “Vale destacar que nossa prioridade, nesse momento, são projetos relacionados ao Covid-19”, explicou.

Informações à imprensa
Assessoria de Comunicação da Sesa
Syria Luppi / Kárita Iana / Paula Lima / Luciana Almeida / Thaísa Côrtes
asscom@saude.es.gov.br